中国电子商会信息工程测试专业委员会主办
今天是
网站首页
专委会简介
专委会简介
组织机构
专委会章程
申请入会
专家智库
联系我们
新闻动态
行业动态
联合公告
年度活动
会议展览
会员服务
标准服务
会员展示
科技奖励
标准下载
职业技能
职业资格培训
专业技能培训
继续教育
证书查询
科技推广
认证评审
学术交流
成果转化
国际合作
联合实验室+
云测杯
技术前沿
成员单位
联合实验室介绍
产教融合共同体
人才托举
资源共享
共同体成员单位
产教融合共同体介绍
专委会简介
专委会简介
组织机构
专委会章程
申请入会
专家智库
联系我们
新闻动态
行业动态
联合公告
年度活动
会议展览
会员服务
标准服务
会员展示
科技奖励
标准下载
职业技能
职业资格培训
专业技能培训
继续教育
证书查询
科技推广
认证评审
学术交流
成果转化
国际合作
联合实验室+
云测杯
技术前沿
成员单位
联合实验室介绍
产教融合共同体
人才托举
资源共享
共同体成员单位
产教融合共同体介绍
news information
新闻动态
新闻动态
行业动态
>
联合公告
>
年度活动
>
会议展览
>
联合公告
您的位置:
主页
>
新闻动态
>
联合公告
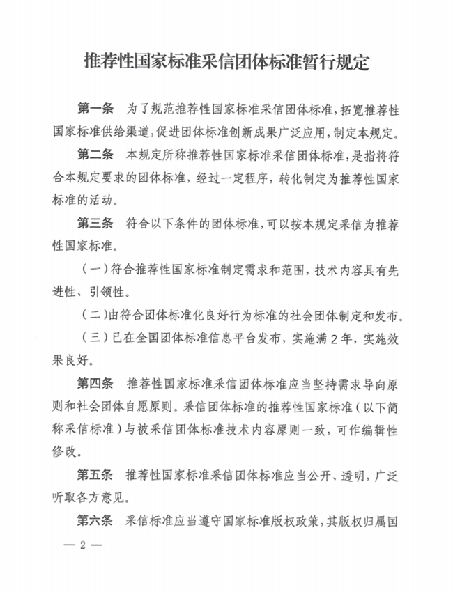
国标委关于印发《推荐性国家标准采信团体标准暂行规定》的通知
2025-12-17
返回列表
上一篇:九部委关于印发《加快数字人才培育支撑数字经济发展行动方案(2024—2026年)》的通知
下一篇:关于发布面向人机物融合的智能化软件基础研究重大研究计划2026年度项目指南的通告
专委会简介
新闻动态
会员服务
职业技能
科技推广
联合实验室+
产教融合共同体
中国电子商会信息工程测试专业委员会
电话:010-87660482
传真:010-87660482
邮箱:ceietn@sina.com
地址:北京经济技术开发区博兴六路17号院1号楼3层(100176)
Copyright © 2021-2027 中国电子信息工程与测试网 版权所有 主办单位:中国电子商会信息工程测试专业委员会 技术支持:电设信科(北京)技术有限公司 备案号:
京ICP备11002915号-001