国家职业技能标准《信息安全测试员》职业规范详解
一、职业概述与定义
信息安全测试员(职业编码:4-04-04-04)作为网络安全领域的重要技术岗位,承担着保障信息系统安全性的关键职责。该职业的主要工作内容是通过系统化的渗透测试方法,对目标网络和信息系统进行全面安全评估。具体而言,信息安全测试员需要运用专业工具和技术手段,模拟黑客攻击行为,主动发现系统中存在的各类安全漏洞和潜在风险。在完成测试评估后,信息安全测试员还需根据测试结果撰写详尽的安全评估报告,针对发现的安全问题提出切实可行的改进建议和防护措施。这些工作成果将帮助组织完善安全防御体系,有效预防和抵御各类恶意攻击行为,确保信息系统运行的机密性、完整性和可用性。随着数字化转型的深入推进,信息安全测试员在金融、政务、医疗、教育等各行业都发挥着不可替代的安全保障作用。
二、职业等级体系
信息安全测试员职业按照国家职业技能标准建立了完善的等级体系,共分为四个等级,形成清晰的职业发展通道。每个等级对应不同的能力要求和职责范围,为从业者提供了明确的职业晋升路径。
四级/中级工是该职业的入门级别,要求掌握基础的渗透测试技术和常见漏洞检测方法。三级/高级工则需要具备更全面的安全测试能力,能够独立完成中等复杂度的渗透测试项目。二级/技师除了技术要求外,还需具备团队管理能力和解决方案设计能力。一级/高级技师是最高等级,要求掌握前沿安全技术,能够解决复杂安全问题,并具备安全体系规划和战略制定的能力。这种分级体系既考虑了技术能力的递进性,也兼顾了管理能力的提升要求,为信息安全测试人员的职业发展提供了清晰的指引。每个等级的晋升都需要通过相应的理论考试和实操考核,确保从业人员具备相应等级所要求的专业能力。
三、职业环境与工作条件
信息安全测试员的主要工作环境为室内办公场所,通常在标准温度条件下开展工作。由于渗透测试工作的特殊性,测试人员可能需要长时间面对计算机屏幕进行漏洞分析和测试验证,这对从业者的专注力和耐力提出了一定要求。
在实际工作中,信息安全测试员可能面临多种工作场景:包括在企业内部安全团队中担任专职测试人员,在第三方安全服务机构提供专业服务,或作为独立顾问为特定项目提供安全评估。不同工作场景下,测试人员可能需要适应不同的工作节奏和协作模式。特别是在进行现场渗透测试时,测试人员还需遵守客户现场的各项管理规定,确保测试过程的安全可控。
四、职业能力要求
信息安全测试员需要具备全面的职业能力素质,这些能力要求可分为基础能力和专业能力两个维度。在基础能力方面,从业人员应当具备良好的学习能力,能够持续跟踪安全领域的最新技术发展;需要敏锐的观察力,能够发现系统中的异常现象和潜在风险;需要严谨的逻辑推理和判断能力,准确评估漏洞的危害程度;还需要清晰的表达能力,能够将专业的技术问题转化为决策者可以理解的风险描述。在专业能力层面,信息安全测试员需要掌握系统化的分析方法,能够对复杂系统进行分层分模块的安全评估;需要具备独立工作能力,能够高效完成分配的安全测试任务;同时还需要良好的沟通协调能力,与系统管理员、开发人员等多方进行有效协作。心理健康也是该职业的重要要求,测试人员需要保持稳定的心理状态,遵守职业道德规范,确保测试行为的合法合规。
安全培训等方向拓展职业发展空间。随着国家对职业技能认证体系的不断完善,持有信息安全测试员职业资格证书的专业人士将在就业市场中获得更多竞争优势。
未来,随着新技术新应用的不断涌现,信息安全测试员需要持续更新知识体系,掌握云安全、物联网安全、AI安全等新兴领域的测试技术,以适应行业发展的新要求。职业标准也将定期更新,确保其与行业实际需求保持同步。
五、考评要求
1 职业道德
1.1 职业道德基本知识
1.2 职业守则(1)遵纪守法,保密合规。
(2)廉洁自律,不谋私利。(3)牢记职责,爱岗敬业。
(4)客观严谨,公平公正。(5)流程规范,操作安全
(6)认真负责,团结协作。(7)挑战自我,勇于创新。
2 基础知识
2.1 计算机基础知识
(1)操作系统知识。(2)硬件使用基本知识
(3)常用软件知识。(4)数据库知识。
(5)计算机网络知识。
2.2 网络安全知识
(1)网络安全基本概念。(2)网络攻防基础知识。
(3)密码学基础知识。(4)互联网网站应用安全知识。
(5)网络协议安全知识。(6)中间件安全知识。
(7)社会工程学知识。(8)安全审计技术知识。
(9)反恶意软件与入侵检测技术知识。(10)备份与恢复技术知识。
(11)云计算基础知识
2.3 工作常用知识
(1)应用文写作的一般要求。(2)网络安全专业英语基本词汇。
(3)数据统计分析基本方法。
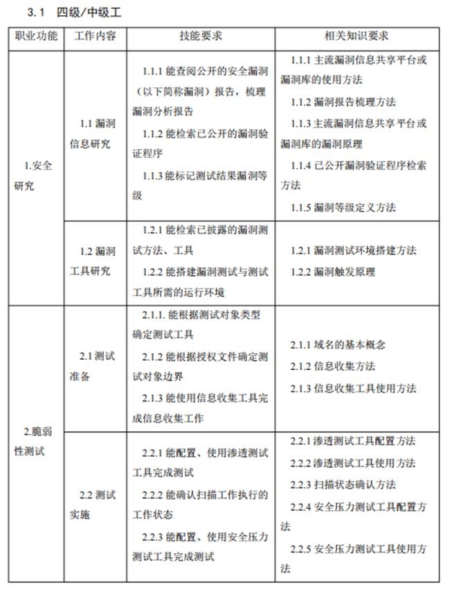
3. 工作技能要求
本标准对四级/中级工、三级/高级工的技能要求和相关知识要求依次递进,高级别涵盖低级别的要求。



六、信息安全测试员报考条件
信息安全测试员(渗透测试员)分别为:四级/中级工、三级/高级工、二级/技师、一级/高级技师。
具备以下条件之一者,可申报四级/中级工:
(一)累计从事本职业或相关职业工作满5年。
(二)取得本职业或相关职业五级/初级工职业资格(职业技能等级)证书后,累计从事本职业或相关职业工作满3年。
(三)取得本专业或相关专业的技工院校或中等及以上职业院校、专科及以上普通高等学校毕业证书(含在读应届毕业生)。
具备以下条件之一者,可申报三级/高级工:
(一)累计从事本职业或相关职业工作满10年。
(二)取得本职业或相关职业四级/中级工职业资格(职业技能等级)证书后,累计从事本职业或相关职业工作满4年。
(三)取得符合专业对应关系的初级职称(专业技术人员职业资格)后,累计从事本职业或相关职业工作满1年。
(四)取得本专业或相关专业的技工院校高级工班及以上毕业证书(含在读应届毕业生)。
(五)取得本职业或相关职业四级/中级工职业资格(职业技能等级)证书,并取得高等职业学校、专科及以上普通高等学校本专业或相关专业毕业证书(含在读应届毕业生)。
(六)取得经评估论证的高等职业学校、专科及以上普通高等学校本专业或相关专业的毕业证书(含在读应届毕业生)。
具备以下条件之一者,可申报二级/技师:(暂缓报考)
(一)取得本职业或相关职业三级/高级工职业资格(职业技能等级)证书后,累计从事本职业或相关职业工作满5年。
(二)取得符合专业对应关系的初级职称(专业技术人员职业资格)后,累计从事本职业或相关职业工作满5年,并在取得本职业或相关职业三级/高级工职业资格(职业技能等级)证书后,从事本职业或相关职业工作满1年。
(三)取得符合专业对应关系的中级职称(专业技术人员职业资格)后,累计从事本职业或相关职业工作满1年。
(四)取得本职业或相关职业三级/高级工职业资格(职业技能等级)证书的高级技工学校、技师学院毕业生,累计从事本职业或相关职业工作满2年。
(五)取得本职业或相关职业三级/高级工职业资格(职业技能等级)证书满2年的技师学院预备技师班、技师班学生。
具备以下条件之一者,可申报一级/高级技师:(暂缓报考)
(一)取得本职业或相关职业二级/技师职业资格(职业技能等级)证书后,累计从事本职业或相关职业工作满5年。
(二)取得符合专业对应关系的中级职称后,累计从事本职业或相关职业工作满5年,并在取得本职业或相关职业二级/技师职业资格(职业技能等级)证书后,从事本职业或相关职业工作满1年。
(三)取得符合专业对应关系的高级职称(专业技术人员职业资格)后,累计从事本职业或相关职业工作满1年。
信息安全测试员培训咨询联系:010-87660482 马老师 13391829961(微信同号)
培训报名表:
信息安全测试员报名回执表.doc