
图1 《信息系统适配验证师》国家职业标准正式发布
1 标准主要内容
《信息系统适配验证师》国家职业标准中的职业代号为4-04-05-09,职业定义是从事信息系统基础环境、终端、安全体系、业务系统的适配、测试、调优、数据迁移、维护等工作的人员。主要工作内容包括:
1.分析信息系统适配过程中不同技术路线特性;
2.制订信息系统异构适配移植方案;
3.部署基础环境、外设、终端、安全体系、业务系统,对异构组件进行编译;
4.运用适配方法及工具,对系统软硬件产品组合进行适配功能验证、性能验证和参数调优;
5.分析和处理在适配过程中因环境差异导致的问题;
6.提供信息系统适配技术咨询和技术支持。
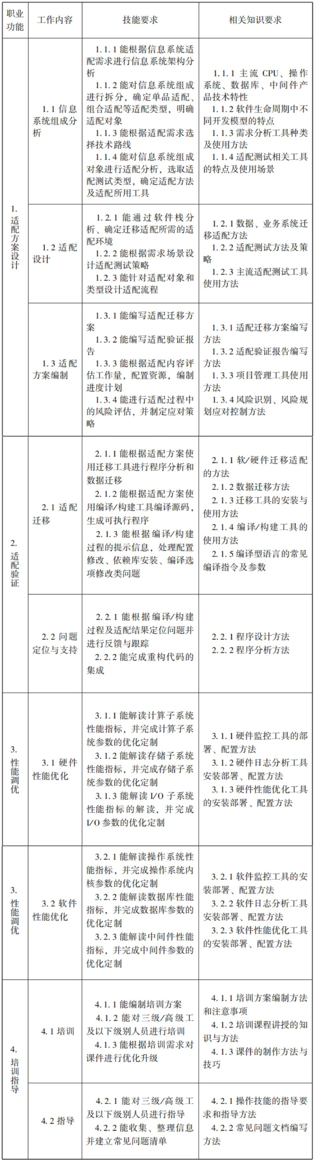
本职业共设四个等级,分别为:四级/中级工、三级/高级工、二级/技师、一级/高级技师。工作要求部分是本标准的核心内容,按照职业等级由低到高,能力要求由简单到复杂的原则,规定了各等级从业人员应具备的技能要求和相关知识要求,其中技能要求和相关知识要求依次递进,高级别涵盖低级别的要求。各级别相关要求如下表所示:
表1 四级/中级工
表2 三级/高级工 表3 二级/技师 表4 一级/高级技师 2 标准编制过程 2022年7月25日,信息系统适配验证师等18个新职业信息正式发布。作为标准编制牵头单位,工业和信息化部电子工业标准化研究院联合中国电子信息产业集团有限公司、北京太极信息系统技术有限公司、飞腾信息技术有限公司、麒麟软件有限公司、龙芯中科技术股份有限公司、安超云软件有限公司、云领信息技术(天津)有限公司、中国电子工业标准化技术协会等29家单位成立标准起草组,开展标准编制工作。经过广泛调研、深入研讨和反复修改,最终完成了这一重要标准的制定工作。对信息系统适配验证师的职业活动进行了全面系统的描述和规范,为相关人才培养、评价和使用提供了科学依据。 《信息系统适配验证师》标准经过标准预研、标准草案、公开征求意见、标准终审、标准报批等环节,历时近两年半,由人力资源和社会保障部、工业和信息化部批准发布。 3 标准意义 随着我国信息技术应用的深入推进和数字经济的快速发展,信息系统适配验证工作的重要性日益凸显。不同厂商的硬件设备、操作系统、中间件、数据库和应用软件需要在各种复杂环境下实现无缝对接和高效协同,对适配验证工作提出了更高要求。信息系统适配验证师正是这一关键环节的专业执行者,他们通过科学的方法和专业的技能,确保信息系统各组成部分能够良好兼容、稳定运行。 信息系统适配验证人才的市场需求呈现爆发式增长,且随着信息技术应用的快速发展,相关人才缺口在持续扩大。《信息系统适配验证师》国家职业标准是信息系统适配验证人才的权威培养指南,依据该国家职业标准,可以引导产业界、教育培训机构规范地、有针对性地开展人才培训和评价,提高人才培养效率和质量,为企业选人用人提供客观依据,为产业发展提供人才队伍保障。 4 标准验证工作开展



在《信息系统适配验证师》国家职业标准研制期间,标准起草组核心单位依据标准内容开展了人才培训评价,对标准内容进行了验证。起草组核心成员建设了该职业的培训考评信息化支撑平台,实现学习记录同步及培训考核等全流程线上化管理。开展《信息系统适配验证师》的考核题型与内容设计,与云领、麒麟、统信、龙芯、飞腾、同方、太极、华为等企业合作,结合信息系统适配验证技术实际需求,明确了考核要点,重点考察人员系统适配测试、系统性能优化等实操能力。开发的题库中覆盖了适配验证核心技能领域,包括信息系统适配测试、系统性能优化、项目管理、芯片、操作系统、数据库等模块,设置选择题、简答题、实操模拟题等多元化题型,突出技术应用与场景化考核,建设各类题型2000余道,强化学用结合。在标准验证阶段,累计培养高技能人才15000余人,推动标准应用验证与企业人才培养需求深度融合。
5 后续工作计划 后续,标准起草组将重点开展以下工作:一是将针对标准核心内容、适用范围、主要条款、应用案例和试点效果等内容,通过座谈、培训、线上平台等方式进行标准解读、宣传与贯彻实施;二是进一步完善教学资源、实操平台、师资培养和考评题库,完成符合标准的培训评价资源建设;三是联合行业协会、龙头企业和教育培训机构等,在主管部门的指导下,形成满足产业实际需求、管理清晰、运行规范的职业培训评价体系。