中国电子商会信息工程测试专业委员会主办
今天是
中国电子商会信息工程测试专业委员会
产教融合共同体
资源共享 您的位置: 主页 > 产教融合共同体 > 资源共享
舰船“人机工效”测试指标选择与方法研究
2025-12-26 返回列表

针对目前舰船人机工效研究大多在单系统设备设计研制和测试上的缺陷,急需形成一套针对舰船全系统人机工效的测试与评价方法。论文结合人机工效概念指标要求和舰船系统组成,进行了全船全系统人机工效测试指标选择和评估方法设计,形成了一套完整的测试方案,并应用于某两型舰船的鉴定试验中。为后续舰船人机工效测试鉴定奠定了理论和实践基础,也为人机工效评价提供了一个新思路。

引言

舰船“人机工效”已成为舰船“战斗力”的重要组成部分。对全船进行全系统“人机工效”鉴定,已成为舰船性能鉴定中重要一环。人机工效是把人-机-环境系统作为研究的基本对象,运用生理学、心理学和其它有关学科知识,根据人和机器的条件和特点,合理分配人和机器承担的操作职能,并使之相互适应,从而为人创造出舒适和安全的工作环境,使工效达到最优(GJB897A-2004。对舰船来讲,舰员的工作质量、操纵效能、战斗精神直接影响舰船作战能力。舰船的工效最优才能“战斗力”最强。这就需要把人机工效鉴定工作放到装备生命的全过程。

目前国内对人机工效的研究主要集中在交通运输、航空航天和其他军事装备方面。在舰船方面的研究相对较少,目前主要涉及船舶指挥控制系统、VR机舱人机交互姿态追踪器、视景仿真的舰船驾驶室虚拟设计,船舶内装设生活区计优化等。这些研究,主要集中在单系统单设备上,从研制角度进行的人机工程设计。人机工程相关装备标准,也大多从设计角度提出要求。关于舰船的人机工效试验与评价研究几乎处于空白,有关试验规程、标准不够完善。相比装设备的设计,对于用户更关心舰船具体使用功中“人--环境”的具体效率情况,这已成为战斗力组成的一部分。现急需设计一套系统的新型舰船人机工效的测试方案。

本文结合某型舰船的性能鉴定试验,对实船人机工效测试指标进行梳理规划选择,并进行测试方法设计,对测试结果评估,形成一整套方案,为后续新型舰船人机工效鉴定提供重要理论和实践支撑。

舰船人机工效指标规划与选择

舰船人机工程相对于其他军事装备领域来说,其具有人机系统界面复杂性、信息复杂性、动态特性复杂性、环境不确定性复杂性、操作复杂性等基本特征 。其中,舰员、装备、作战环境,这三者通过相互作用关系形成相互关联的人--环境系统整体。人--环关系,见图1

图片

指标的选择要清晰具体,具有可描述可实施性。本文从人机工效的概念和被测舰船的系统组成装设备本身两个方面进行指标梳理。对指标分类及组合交叉列项,既能覆盖舰艇各分系统装设备及操作人员具体情况,又包括人机工效的通用概念指标。

2.1 从人机工效概念角度进行人机工效指标梳理分析

结合人机工效概念,按人机工效性质,从定性和定量参数要求,给出评估指标,主要包括六类指标,见表1

图片

2.2 从舰船系统组成装设备角度进行指标梳理分析

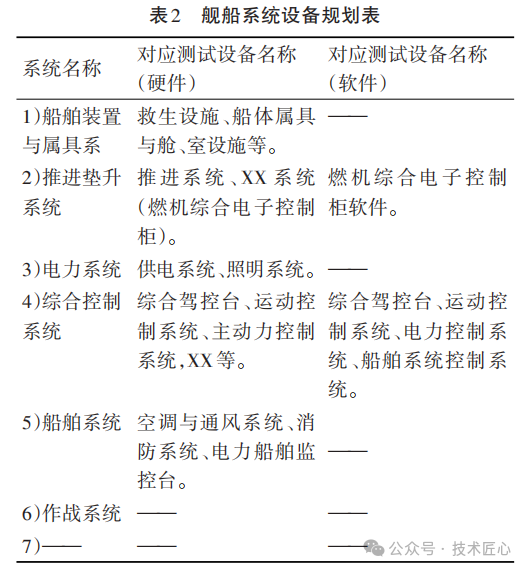
从舰船各系统设备组成设备进行指标分析,分别按系统顺序列出需测试的硬件和软件。下面以某舰船为例,列出该舰全系统七类指标。见表2(部分省略)。

图片

2.3 人机工效概念指标与舰船系统指标结合设计舰船人机工效指标

将人机工效指标和舰船系统指标融合,双方建立对应关系,对指标分组,设计得到舰船人机工效指标,用于设计试验项目。两者指标关系见图2

图片

本文以人机工程指标为线索,拆解梳理测试设备指标,建立指标对照表,对照表中必须涵盖舰船全部需测试软硬件设备和人员,人机工效指标与系统设备指标多级交叉对应。

下面以“人-环交互”方面人机工效指标为例,进行指标对照,见表3

图片

舰船人机工效数据采集与试验项目设计

根据设计指标中数据采集特点,按主观数据和客观数据进行主客观试验分类、设计试验方法、建立试验项目。试验类别和评价方法对照关系见图3

图片

3.1 舰船人机工效指标数据采集分类

人机工效指标包括主观评价(定性)指标和客观测量(定量)指标,数据从主客观两个方面获得:

1)主观数据:对不能开展客观测试获取的数据与指标,如主观感受等。

获取方法:通过编制量表、调查问卷等方式开展主观数据采集。

表卷内容:1)被试人员的基本信息;2)整体主观评价感受;3)各评价条目的主观结果;4)意见反馈等。

量化方法:将主观数据量化,参与具体定量评定。本文通过划分满意度等级的方式进行量化。见表4

图片

2)客观数据:可使用工具设备测量获取的数据,如装备空间尺寸等。具体分类见图4

图片

3.2 试验项目设计

结合舰船性能鉴定试验特点及要求,针对提出的评价内容,从主客观和试验可实施的角度,设计全船人机工效试验项目,项目内容涵盖舰船全部考核指标。本方案共设计四项试验项目:问卷量表试验(主观评价)、核查表试验、工程测量试验(仪器设备开展测量)和生理测量试验(问卷量表的补充)。各试验重点考核项目见图5

图片

将前面梳理的所有舰船人机工效指标进一步分类梳理,并归入上面设计的四个试验项目中,以此舰船的人机功效开展测试。以人-机(硬件)关系为例,梳理试验项目归类对照表,见表5

图片

舰船人机工效试验项目实施

针对不同试验项目具体分析试验目的、试验条件和设计试验方法,并进行数据处理,试验过程要具有可实施性。试验项目实施过程,要满足具体训练和战斗状况的要求,并在试训任务中进行。

下面以问卷量表试验为例,对试验过程设计。

1)试验目的:通过问卷量表采集参试人员的主观评价数据,验证装备的人机工效设计是否符XX中相关的定性要求。

2)试验条件:包括环境条件、保障条件、人员条件。人员条件要求参试人员必须以在舰上操作和生活的舰员为主,经过测试前培训,熟悉测试任务和测试流程,具备人因工程、人机工程、人机工效相关知识背景,避免试验试验的随意性。

3)试验内容:六部分组成:(1)分系统重要度及人装结合综合满意度试验,(2)人-人关系满意度试验,(3)任务绩效满意度试验,(4)人-环关系满意度试验,(5)人-机(软件)关系满意度试验,(6)人-机(硬件)关系满意度试验。

4)试验步骤:试验步骤流程图见图6

图片

5)试验安排:试验实施要安排到具体试训任务中,以保障试验条件真实性。在航行中才能运行的系统设备(如综合指控系统)一定放到航行过中测试;作战系统测试要放到作战训练中。试验安排包括测试任务、任务描述、参试人员、试验项目、试验时间和主试人员。设计试验安排样表见表6。试验中要明确具体参试人员,列参试人员表,见表7

图片

6)数据处理与评估

1)数据梳理

按照不同被试群体,对原始数据进行统计,并以表格形式整理相关数据项目、类型、来源、样本量等内容。常用数据统计分析有:算数平均数、几何平均数、标准差、标准误和百分位数等。

以问卷量表试验数据为例对数据进行分析:

依据提出的人机工效评价准则,对收集到的客观数据进行分析处理,对各层级指标赋予对应权重,通过对本级加权平均计算,获得上级指标量化得的分。最终规划为各系统的人机工效分值。

计算方法如下:

系统人机工效(S)的主观数据进行加权计算公式如下:

图片
图片

2)评定准则与评估

评定准则:

问卷量表采用5分制量表,经过统计分析后的测试结果换算成百分制进行评估。以人机(软件)关系为例列评定准则,见表9

图片

主观评估(问卷量表试验)与客观评估(包括:核查表试验和工程测量试验)的评估结果不进行合成,若主观和客观评估指标全部合格,则该指标判定为最终合格。

生理测量试验和问卷量表试验同时开展,不参与合格性评定。

结论评估:对主观问卷数据进行统计分析,得出针对各试验项目中人机(软件)关系、人-机(硬件)关系、任务绩效等试验指标的分析结果,并以图表形式可视化呈现。将描述性统计分析后的环境特性工程测量数据与依据的评定准则进行对比,得到定性试验结果。通风系统(评估分70)和上级系统辅助系统(评估分76.25)为例,分析评估图见图6~

图片

注意点:人机工效的鉴定不仅要关注全船各系统的最终鉴定情况,更要关注和具体指标相关的具体问题,要跟踪鉴定过程中出现人机工效问题的后续整改情况。

结语

本文从人机工效概念和舰船系统设备组成角度,对舰船人机工效测试进行指标规划梳理、列项测试和数据处理评估,并进行了实船测试,得出以下结论:

1)把人机工效概念从单系统单设备拓展到全舰全系统,形成实船具体测试指标,明确参试人员,设计具体试验项目,使全船人机工效的测试具有可实施性,有助于用户对舰船人机工效性的直观了解,测试结果为后续舰船改装和设计优化提供借鉴作用。

2)试验中,早期同类船只少,操作人员少,导致样本量少;舰船后续使用过程中可能会出现一些新问题,与前期打分表出现不一致情况;个别测试环境出现较为困难,需要模拟进行,与真实情况有偏差;指标权重确定主观因素较大,对结果有影响。在舰船后续使用过程中,需要进一步完善。

3)建议:人机工效测试工作应贯穿于研制、鉴定和使用的全寿命过程,测试结论可及时发现和纠正装备在设计阶段存在的人机工效问题,并延伸至后续装备。



文章选自《船舶电子工程》 作者:戚双斌,陈夫余,瓮雷


二维码
中国电子商会信息工程测试专业委员会 电话:010-87660482 传真:010-87660482 邮箱:ceietn@sina.com 地址:北京经济技术开发区博兴六路17号院1号楼3层(100176)
Copyright © 2021-2027 中国电子信息工程与测试网 版权所有 主办单位:中国电子商会信息工程测试专业委员会 技术支持:电设信科(北京)技术有限公司 备案号:京ICP备11002915号-001